【机情无限 精彩毕设】机械2025届毕业设计(论文)中期检查优秀案例分享第二十三期——电子血压脉搏计设计

员工姓名:李科呈
班 级:测控2021-01班
指导教师:刘建阳
毕设题目:电子血压脉搏计设计

一、概况
(一)选题意义
目前市场上的血压计主要有水银柱式血压计、电子血压计(上臂式、手腕式)、气压表式血压计。水银柱式血压计对操作者的要求比较高,需要经过专业培训的人员进行操作,对于普通人来说不太适用;气压表式血压计由于刻度数字较小,对听力视力不好的老年人来说使用比较困难。因此,大多数家庭使用的是电子血压计。电子血压脉搏计作为便捷的健康监测工具,能够帮助用户随时随地监测自身的血压和脉搏情况,及时发现潜在的健康问题,从而采取相应的预防措施和治疗。随着全球人口老龄化进程加快以及高血压、心血管疾病等慢性病发病率持续攀升,日常健康监测在现代医疗保健体系中的重要性日益凸显。传统电子血压计虽然能够测量血压和脉搏,但通常需要用户手动记录数据,难以实现长期趋势分析,且缺乏专业的健康解读,无法满足人们对智能化、便捷化健康管理的需求。针对这一现状,本研究提出一种基于蓝牙传输与大模型智能分析的电子血压脉搏计系统,旨在通过技术创新弥补现有健康监测设备的功能局限,推动预防医学与远程健康管理的发展。当前市面上的蓝牙血压计主要停留在数据同步层面,缺乏深度分析和个性化建议能力,而本系统通过整合边缘计算、云计算及大语言模型(如deepseek模型),可实现无感化数据同步、动态健康追踪和智能风险预警,尤其适合中老年人、高血压患者及健康意识较强的用户群体。系统不仅能自动对比历史数据并生成个性化健康报告,还能通过自然语言交互解答用户疑问,形成“监测-分析-建议”的闭环健康管理,从而将传统血压计从单一测量工具升级为智能健康助手。
(二)任务分解
1.硬件部分:
(1)选择合适的单片机作为控制核心,并设计相应的外围电路。
(2)选用血压传感器和脉搏传感器,并设计其接口电路。
(3)设计视听提示模块,使用OLED屏幕和语音播放模块,告知用户测量的结果。
(4)设计按键或触摸屏等人机交互接口,方便用户操作。
(5)在完成上述设计后,应绘制并制作出相应的PCB板并将各元器件进行组装与连接,最终完成硬件设计部分。
2.软件开发:
(1)编写单片机程序,实现血压和脉搏数据的采集、处理与显示。
(2)开发用户界面,使用户能够直观地看到测量结果,并提供必要的提示信息。
(3)通过蓝牙将血压脉搏计与手机进行连接,并制作相应的小程序方便用户使用手机进行操作,同时尝试接入人工智能api,进一步提升血压脉搏计的智能性。
3.系统集成与测试:
(1)将硬件与软件相结合,完成血压脉搏计的整体集成。
(2)进行系统测试,包括但不限于数据准确性测试、操作便利性测试等。
4.结果分析与优化:
(1)分析测试结果,根据反馈调整设计。
(2)对系统进行优化,提升用户体验。
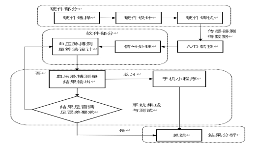
为了直观展示,下面给出了任务流程图:
图1 本设计任务流程图
二、已完成工作
1.硬件选型
主控芯片选择STM32F407VE,语音芯片选择JQ8900S,气压传感器选择XGZP6847A传感器,显示模块选择0.96寸OLED,蓝牙模块选择JDY-33,充气泵选择370小气泵,泄压阀选择QE-01排气阀,继电器选择SRD-03V继电器,剩余还有类似8002A功放芯片,ME6212C33M5G线性稳压器等电子元器件不再一一列出。
2.硬件初步调试与代码编写
首先为了节约时间,我先使用了STM32F407VE开发板和一些模块进行了初步的开发。然后我在keil5中编写各个模块相关的代码,然后利用开发板对这些代码进行调试与修改,目前大部分代码已经调通,还剩血压计算中的脉搏波峰值检测代码还没有完成。
下面图片分别展示了STM32F407开发板的线路连接以及keil5中部分代码展示:
图2 硬件初步调试线路连接图
图3 keil5部分代码展示
其中,XGZP6847A传感器作为本设计中的核心器件之一,它直接影响了血压脉搏计的测量精度,我使用硅胶软管以及一些软管接头将该传感器与微型气泵、泄压阀和血压计袖套密封连接了起来。同时,为了能更直观地观察到该气压传感器的测得值以便后续的代码调试,我利用matlab的app designer设计了一个简易的数字示波器,并在keil5中编写相应的代码使单片机能通过串口将气压测得值(电压值)传送到电脑中,这样就能把气压值波形画出以便后续对这些气压值进行相应的处理,下图中展示的是我编写的简易数字示波器界面:
图4 简易数字示波器GUI界面
接下来,利用该数字滤波器,可以对气压传感器发送的电压信号进行处理:
图5 未经任何处理的气压传感器电压波形图
如上图所示,气压传感器存在零差,因此首先需要消除这部分零差;同时,可以观察到电压信号存在较多的毛刺,因此我对该电压信号进行了一个均值滤波,下图展示消除零差和均值滤波后的气压传感器空置电压波形图:
图6 去除零差和均值滤波后的气压传感器电压波形图
可以发现,此时气压传感器的电压波形较为平整且均值接近于零,这为后续的血压脉搏测量打下了基础。接下来,我将充气泵、泄压阀和气压传感器用软管和软管连接器连接成一个密封整体,并进行充气与放气,得到气压传感器电压波形图如下:
图7 充放气时的气压传感器电压波形图
根据我在上面提到的示波法原理,我们需要对这组电压信号进行带通滤波以获得脉搏信号从而求得血压值,因此接下来我对该电压信号进行了0.5Hz到5Hz的带通滤波,在本设计中,我目前采用的三阶的IIR巴特沃斯滤波器,具体实现过程如下:
首先我在matlab中编写代码以生成相应的滤波器系数:
图8 滤波器系数计算
然后我将这些系数移植到keil中并进行相应的IIR滤波处理,具体代码由于篇幅限制不再展示,最终经过滤波处理后的电压波形图如下:
图9 滤波后电压波形图
理论上经过滤波后的电压波形图应该就是脉搏波信号,但是目前得到的波形信号并不够理想,存在较多毛刺,由于脉搏波信号较为微小,它的提取确实是一大难点,目前正在想办法得到更好的脉搏波波形,这也是接下来工作的重点之一。
2.3 电路设计与PCB设计
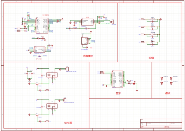
根据上面的硬件选型,在嘉立创EDA软件中设计血压脉搏计电路图如下:
图10 血压脉搏计电路图P1
图11 血压脉搏计电路图P2
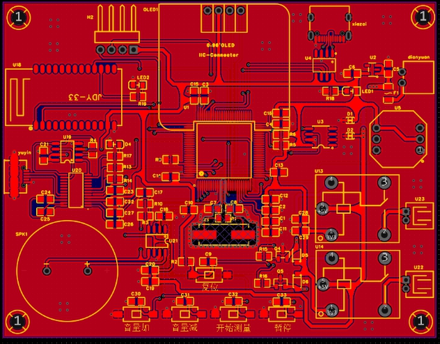
根据电路图,设计出PCB如下:
图12 血压脉搏计PCB正面
图13 血压脉搏计PCB反面
2.4 PCB焊接与调试
在完成PCB设计后,我购买了相应的电子元器件并进行了PCB焊接,得到了本次设计的第一版PCB。

图14 血压脉搏计PCB焊接 图15 血压脉搏计焊接结果图
后续的代码调试工作将在这块焊接好的PCB板上进行,直到能测量并显示出较为准确的血压脉搏值。目前已经有部分功能能够实现,包括按键功能、充气泵与泄压阀的定时开闭、OLED的显示等。下图展示的是血压脉搏计的硬件连接图:
图16 血压脉搏计硬件连接图
三、下一步工作计划
在以上工作的基础上,后续我会首先在第一版血压计PCB上完成除了蓝牙模块和语音模块其它所有功能的调试,最主要的任务便是能够成功地测出血压脉搏值。在完成这些工作后,我会设计好第二版血压计PCB以实现语音模块的功能,同时在第一版的经验上对原本的PCB进行一些优化。完成设计后,在等待第二版PCB快递到达的过程中,我会着手开始蓝牙模块的功能调试,并先编写出一个可以使用的手机小程序。后续在第二版PCB上实现所有目标功能后,如果时间有余,便尝试在小程序中接入人工智能api,并且进行相应的调参,以进一步提升此血压脉搏计的智能性。同时论文的编写也将同步推进。
问题一:你设计焊接的PCB能不能正常使用,在使用过程中有没有遇到什么问题?
回答:目前这块PCB除了语音模块均能正常使用,代码调试工作正在不断推进。而语音模块遇到的问题是,我发现使用时喇叭有很大的噪音,原本的声音被覆盖,但是隐约可以听见原本正确的声音。因此我怀疑是PCB设计时对模拟信号线的处理不够到位,以及电源输入电压不够稳定。现在已经重新设计了一块语音模块PCB,在这块PCB上着重对模拟信号线进行了防干扰处理,且换用了更稳定的电源,目前还没有来得及对这块新的PCB进行焊接与测试,如果最后这块PCB能实现功能,那么在设计第二版血压计PCB时便可沿用此PCB的设计方法。由于经验不足,在设计硬件时其实出现了不少问题,首先在电池接口处,我采用的是XH2.54接口,但是我将其封装从立式变为卧式时,没有注意到它的引脚交换了,导致电源反接。好在在电路设计时有添加防反接二极管,没有损坏电子元件。为了解决这个问题,我将该接口接在了背面,现在已经可以正常使用。然后便是芯片虚焊的问题,由于STM32F407VE芯片引脚较多较密,焊接时容易出现短路与虚焊,但在使用万用表排查后这些问题得到了解决。
问题二:你测量血压脉搏的思路是什么,目前代码编写进度如何?
回答:本设计采用示波法测量血压脉搏,工作过程是先将袖带充气以阻断动脉血流,然后在放气过程中检测袖带内的气体压力并提取微弱的脉搏波。示波法血压测量是根据脉搏波幅度与袖带压力之间的关系来估计血压的,脉搏波振幅最大值对应的是平均压,收缩压Ps和舒张压Pd分别由对应脉搏波最大幅值的比例来确定,而脉搏值则可以通过求区间内脉搏波频率的方式求得。目前由于脉搏波的提取效果不是很理想,我代码编写的进度止步于脉搏波的峰值检测,已经完成的有按键代码设计、继电器代码设计、OLED和语音模块代码设计、adc和串口配置、数字滤波器代码设计等,同时在matlab上也有一些已经完成的代码编写,比如我上面提到的数字示波器已经滤波器系数输出。
在完成"电子血压脉搏计设计"的毕业设计过程中,我深刻体会到理论知识与工程实践的融合之美。这一项目不仅让我对医疗电子设备有了系统认知,更锻炼了我解决复杂工程问题的综合能力,现将主要收获总结如下:
一、技术层面的突破
通过血压脉搏计设计,我熟悉并掌握了压力传感器信号采集、数字滤波设计、硬件设计与焊接等技术。在调试示波法血压测量算法时,为了提取微弱的脉搏波信号,我引入数字滤波器与滑动窗口算法,并通过提高滤波器阶数以提高信噪比,目前仍在不断优化算法,这让我的代码能力得到了很大的提升。硬件设计阶段,从硬件选型到电路设计再到PCB设计、焊接与调试,每一步我都是在不断纠错的过程中走过来的,同时又从这些错误中吸取了很多经验教训,提升了自己的硬件知识与技术。
二、工程思维的建立
项目推进中,我形成了完整的开发流程认知:从文献研读到方案可行性分析,从模块化设计到整机联调,每个环节都需要科学规划。这种系统化工程思维的确立,让我在面对复杂问题时能快速构建解决框架。同时这次宝贵的经历让我对一个工程项目的推进过程有了更加深刻的理解,元器件的选型与购买,软硬件设计,功能调试与纠错,每一步都为建立更加完善的工程思维提供了宝贵的经验。
三、职业素养的升华
这次设计锤炼了我的时间管理能力,我学会了用甘特图来制定任务计划,同时在执行过程中我对“时间成本”这一概念的理解不断加深——元器件的购买,PCB的打样寄件等等都伴随着时间成本。我也对制造成本的控制有了更深的理解,在不影响功能的情况下,使用更低价的部件能降低产品成本从而提高竞争力。
这次毕业设计让我真切感受到,一个优秀工程师不仅要具备扎实的专业功底,更要拥有将知识转化为实用价值的执行力。这段经历所培养的严谨作风、创新意识和工程实践能力,必将成为我职业生涯的重要基石。